Page 1 sur 2
Gestion vitesse du ventilateur
Publié : dim. janv. 13, 2019 10:23 pm
par pooky
Hello,
Stupeur aujourd'hui quand je découvre qu'on ne peut pas régler la vitesse du ventilateur sur l'hephestos 2...
https://www.mibqyyo.com/topic/103524/fan-control-speed
Donc voici une modification assz simple pour avoir accès à cette fonction pourtant basique:
1: téléchargez le firmware BQ/marlin:
https://github.com/bq/Marlin
2: Suivez les instructions ici
https://github.com/bq/Marlin/blob/maste ... ilation.md
3: installez arduino IDE 1.6.7, attention à mettre à la racine du C:\arduino
4: installez le make:
https://sourceforge.net/projects/gnuwin ... e/download
La pin utilisée par défaut pour le ventilateur n'est pas PWM mais on/off donc il faut modifier quelques fichiers:
5: Ouvrez Marlin\Pins\pins_BQ_ZUM_MEGA_3D.H
6: Editez les lignes suivantes:
Code : Tout sélectionner
// Cooling Fans
#define FAN_BLOWER_PIN 2 // old 12
#define FAN_BLOCK_PIN 6 // old 11
#define FAN_PIN FAN_BLOWER_PIN
// Auxiliar Power Channel Driver
#define AUX_DRIVER_PIN 12 // old 2
Ceci permet de changer les "sorties" utilisées pour contrôler les ventilateurs
Ensuite il faut modifier les actions qui correspondent au Gcode M106 Sxxx ou xxx est la vitesse du ventilateur:
7: Ouvrez Marlin\Marlin_main.cpp
8: cherchez "M106"
9: Editez les lignes suivantes:
Code : Tout sélectionner
#if defined(FAN_PIN) && FAN_PIN > -1
case 106: //M106 Fan On
temp::TemperatureManager::single::instance().setBlowerControlState(false);
if (code_seen('S')){
if(code_value() > 0)
{
//#if IS_RAMPS
fanSpeed = code_value();
//#else
// fanSpeed=255;
//#endif
}
else
{
fanSpeed=0;
}
}
else {
fanSpeed=255;
}
break;
10: Compilez et chargez le nouveau firmware en suivant les instructions, toujours au même endroit:
https://github.com/bq/Marlin/blob/maste ... ilation.md
11: il faut ensuite déplacer les connexions des ventilateurs sur la carte:
"E0FAN" sur "AUXFAN"
E0FAN2" sur "E1FAN2"
J'ai déplacé les 2 ventilateurs car ça permet de conserver le connecteur 2x2. Il vous faudra par contre le modifier (sortir les pins en soulevant la languette avec un cutter) pour avoir la polarité correcte, voir les photos:
https://drive.google.com/open?id=13qCGg ... 0sbDkLzRh8
https://drive.google.com/open?id=123_sb ... gu9Xx3V_YO
Re: Gestion vitesse du ventilateur
Publié : lun. janv. 14, 2019 7:33 am
par Jacques
Merci pour ce partage qui semble complet.
BQ avait dernièrement modifié la commande M106 pour que le ventilateur fonctionne même lorsque la commande M106 n'était pas à pleine vitesse. Dommage, il aurait été préférable de re-câbler comme il faut le ventilateur E0.
Nous n'avons jamais eu la véritable raison pour laquelle ils ont utilisés une sortie numérique pour ce ventilateur.
Je soupçonne tout de même une erreur de design qui se soit répercutée sur l'ensemble de la production et couteuse à remettre en ordre (modification du toron, des inscriptions sur la zum et des schémas).
Il est à noter que cette modification sera à faire sur toutes les versions ultérieures de Marlin.
Re: Gestion vitesse du ventilateur
Publié : ven. avr. 24, 2020 10:54 am
par tallav
Bonjour,
Je possède une HEPHESTOS II & je dois régler le problème du ventilateur qui fait chuter la température de la buse... Lors de mes recherches pour tenter de résoudre cela, je me suis aidé du travail de Pooky assez bien détaillé (et de plus approuvé par jacques!) mais j'aimerais toutefois savoir si je suis OK en faisant comme ci-dessous car au final...je suis plutôt KO pour l'instant :
1°) Pour modifier le Firmware, je me suis servi de Bloc-Notes,
2°) C'est avec Make qu'il convient de réinstaller le Firmware modifié,
3°) Mais sauf qu'à la fin pour avoir les polarités correctes, il se trouve je ne peux pas ouvrir les
photos et je ne comprends pas trop la manip...
En vous remerciant,
Cordialement.
Re: Gestion vitesse du ventilateur
Publié : ven. avr. 24, 2020 11:05 am
par Jacques
J'ai du mal à comprendre le point 3
Je viens de comprendre, en effet les photos ne sont plus sur la Dropbox.
Je vais regarder mais il s'agit de la connexion des fils. La polarité c'est de mesurer ou se trouve le + qui est à mettre sur le fil rouge du ventilateur. De toute les façons ça ne fonctionnera pas autrement.

- Cvent H2.JPG (37.54 Kio) Consulté 45454 fois
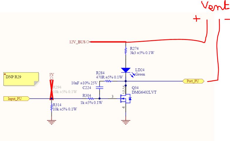
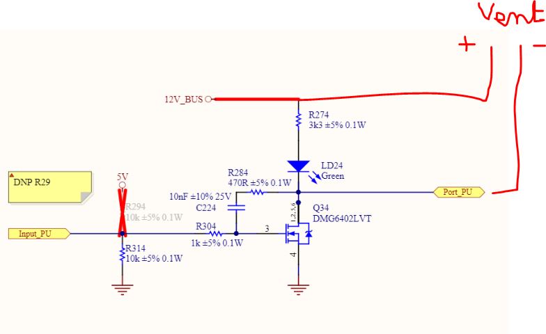
En fait il faut déplacer ce connecteur au nouvel emplacement en recâblant les pins correctement. Mesurer le + à l'arrêt, c'est le fil rouge de chaque ventilateur et le moins le noir. Il faut pour faire la mesure que la led correspondante soit éteinte, sur une broche vous trouverez 12V et sur le moins un peu moins 10V environ. Attention aux court-circuits, c'est une mesure délicate qui peut mettre en péril la carte ZUM. Utilisez un fil jumper isolé pour faire cette mesure par rapport à la masse générale.
Le principe de fonctionnement est là

- Venthé principe.JPG (34.16 Kio) Consulté 45454 fois
Re: Gestion vitesse du ventilateur
Publié : ven. avr. 24, 2020 12:26 pm
par tallav

- Photo de ma carte
Merci pour la réponse rapide...
C'est donc OK pour les 2 premières,
Pour la troisième, les fils sont rouges ou rouges et blancs & le + et le - est écrit sur la carte...
C'est pourquoi je ne vois pas ce qu'il y avait à faire !!!
voir photo
Bien cordialement.
Re: Gestion vitesse du ventilateur
Publié : ven. avr. 24, 2020 1:35 pm
par Jacques
En fait il ne faut pas tenir compte de ce qui est écrit sur la carte car on ne sait pas si c'est pour la droite ou la gauche et si l'on regarde le schéma sur le Github il n'est pas du tout évidant que la polarité soit en ligne horizontale. Dans le doute on mesure.
Re: Gestion vitesse du ventilateur
Publié : ven. avr. 24, 2020 4:02 pm
par tallav
Ok,
merci beaucoup pour tous ces renseignements mais là du coup vous mettez ainsi un peu de pression à l'électricien du dimanche que je suis avec mon petit multimètre !!!...
Re: Gestion vitesse du ventilateur
Publié : ven. avr. 24, 2020 7:31 pm
par Jacques
tallav a écrit :Ok,
merci beaucoup pour tous ces renseignements mais là du coup vous mettez ainsi un peu de pression à l'électricien du dimanche que je suis avec mon petit multimètre !!!...
Dont worry !
Il faut mettre le multimètre sur DC 20V, mette la sonde - noire sur une masse comme par exemple le métal sur la prise USB et mesurer avec le fil rouge le point test 12v. Une fois fait on déplace le pointe de test rouge pour mesurer les broches et trouver 12V sur les deux broches du connecteur AUX. Un fois trouvé il faut faire correspondre dans le connecteur les fil rouges avec les deux broches 12V du connecteur 2X2. Pour retirer un fil il faut lever un peu la languette plastique avec une aiguille et tirer sur le fil pour le sortir du connecteur. Il suffit ensuite de l'enfoncer dans le connecteur cette fois-ci à la bonne place.
Re: Gestion vitesse du ventilateur
Publié : sam. avr. 25, 2020 6:08 pm
par tallav
Merci, ça marche !...
Le + est bien le + écrit sur la carte
J'ai fait un test rapide du ventilo à 30% & je perds 5° rattrapés après assez vite alors qu'avant je perdais jusqu'à 30° qu'il était impossible de rattraper.
A surveille après plusieurs impression
Re: Gestion vitesse du ventilateur
Publié : sam. avr. 25, 2020 6:38 pm
par Jacques
Mettez une photo des fils après modif (télécharger pièce jointe)
Sinon, il est probable que votre bec souffleur ne souffle pas au bon endroit s'il a un peu chauffé, changez le.
C'est ce qui expliquerait une baisse de température importante.
Re: Gestion vitesse du ventilateur
Publié : sam. avr. 25, 2020 7:13 pm
par tallav
Photo
Re: Gestion vitesse du ventilateur
Publié : mer. mai 27, 2020 6:16 pm
par fpallut
Bonjour,
J'ai constaté ce problème de chute de température en imprimant du PET HDGlass de Formfutura.
Je coupe la ventilation sur les 4 premières couches et quand je la lance, patatras, la température chute de 15 ° et met 25 mn pour revenir à sa valeur nominale d'où mon intérêt pour ce sujet (de plus le fabricant préconise 30 % de ventilation et pas 100 %).
J'ai un peu la trouille de changer les connecteurs donc je veux être sûr : d'après les photos de tallav, il me semble qu'il suffit de mettre le connecteur E0FAN1 sur E1FAN2 et le connecteur E0FAN sur AUXFAN en respectant les polarités des câbles noir et rouge.
C'est bien çà ?
Merci d'avance
Amitiés impressionnantes
François
Re: Gestion vitesse du ventilateur
Publié : mer. mai 27, 2020 7:10 pm
par Jacques
La photo représente bien ce qu'il faut faire au niveau des connecteurs, par contre il faut modifier le firmware.
Sinon plus simple, c'est d'imprimer une sorte de volet fixé à une des deux vis qui permet de régler le flux d'entré d'air devant l'escargot. C'est manuel mais très efficace.
Vérifiez aussi que le bec souffleur ne soit pas déformé et ne souffle trop haut (sur la buse) j'ai déjà vu ce problème
Re: Gestion vitesse du ventilateur
Publié : ven. mai 29, 2020 10:47 am
par fpallut
Bonjour,
J'ai fait la modif pour la gestion de la vitesse du ventilateur : ça baigne ! A 30% de la vitesse, je ne perds que 7° qui sont rattrapés en 2 mn ! Le top pour du PET.
Une petite interrogation : du coup je suis repassé en firmware 2.5.1 au lieu du 2.5.3, pas grave. Je suppose que BQ n'a pas donné le 2.5.3 à part en hex ?
Aucune difficulté pour changer les connexions sur la carte ZUM grâce aux photos de tallav. Pour inverser les connexions sur le bloc de 4 câbles (noir avec noir et blanc, et rouge avec rouge et blanc) il faut soulever les toutes petites languettes de plastique noir qui bloquent chacune des connexions et tirer le câble voulu, puis le replacer à l'endroit ad hoc; délicat mais ça se fait bien.
Par contre, j'ai buté sur les modifs dans le firmware, il n'a pas été simple pour moi de retrouver les bonnes lignes à modifier.
Donc je détaille pour les amateurs :
dans pins_BQ_ZUM_MEGA_3D.H, il faut retrouver les lignes
Code : Tout sélectionner
// Cooling Fans
#define FAN_BLOWER_PIN 12
#define FAN_BLOCK_PIN 11
#define FAN_PIN FAN_BLOWER_PIN
// Auxiliar Power Channel Driver
#define AUX_DRIVER_PIN 2
et les modifier pour
Code : Tout sélectionner
// Cooling Fans
#define FAN_BLOWER_PIN 2 // old 12
#define FAN_BLOCK_PIN 6 // old 11
#define FAN_PIN FAN_BLOWER_PIN
// Auxiliar Power Channel Driver
#define AUX_DRIVER_PIN 12 // old 2
De même, dans Marlin_main.cpp, il faut retrouver le bloc :
Code : Tout sélectionner
#if defined(FAN_PIN) && FAN_PIN > -1
case 106: //M106 Fan On
temp::TemperatureManager::single::instance().setBlowerControlState(false);
if (code_seen('S')){
if(code_value() > 0)
{
#if IS_RAMPS
fanSpeed = code_value();
#else
fanSpeed=255;
#endif
}
else
{
fanSpeed=0;
}
}
else {
fanSpeed=255;
}
break;
et le modifier pour
Code : Tout sélectionner
#if defined(FAN_PIN) && FAN_PIN > -1
case 106: //M106 Fan On
temp::TemperatureManager::single::instance().setBlowerControlState(false);
if (code_seen('S')){
if(code_value() > 0)
{
//#if IS_RAMPS
fanSpeed = code_value();
//#else
// fanSpeed=255;
//#endif
}
else
{
fanSpeed=0;
}
}
else {
fanSpeed=255;
}
break;
juste quelques lignes à commenter par // donc.
Un coup de make.cmd choix 7 pour l'hephestos 2, et COM3 pour moi et ça roule.
Merci à Pooky, l'initiateur, à tallav pour les photos, et bien sûr à Jacques l'irremplaçble
François
Re: Gestion vitesse du ventilateur
Publié : ven. mai 29, 2020 9:27 pm
par Jacques
Pour retrouver les blocs de code il faut utiliser la fonction recherche de l'éditeur. En principe on trouve vite