Page 1 sur 2
Ajout plateau chauffant sur Zum Mega 3D (Hephestos)
Publié : lun. mai 13, 2019 9:55 pm
par Itzo
Bonjour à tous,
Je souhaite ajouter un plateau chauffant sur mon imprimante, une BQ Prusa I3 Hephestos équipée d’une carte Zum Mega 3D.
A lire sur plusieurs sites, cette carte n’est pas très adaptée et le verbe « changer » est très souvent utilisé.
Quel conseil pouvez-vous me donner dans le but d’installer un plateau chauffant avec cette carte (ou une autre) ?
Merci pour votre aide
Re: Ajout plateau chauffant sur Zum Mega 3D (Hephestos)
Publié : mar. mai 14, 2019 4:02 pm
par Jacques
Que dire... bienvenue sur le forum Itzo, nous admettons même les Suisses francophones (les autres non

)
Le kit BQ est adapté pour un montage simple, rapide et fiable.
Le connecteur Zum dont le montage comportait une "possible difficulté" est un principe présent sur les Hephestos Zum depuis leur livraison en Sept 2016. Il n'y a donc plus de problème, ca devient du plug and play.
https://boutique.premium-computer.fr/sh ... os-1-2017/
Sinon, il reste la solution du kit Power + plateau mais il faudra fabriquer ou adapter la puissance.
En fait la Zum ne comprend pas la partie puissance plateau de base.
https://boutique.premium-computer.fr/sh ... stosprusa/
Pas le même prix, mais le premier est en 24V et le second en 12, donc plus fragile.
D'expérience aucun client n'y est pas arrivé mais c'est certainement lié au service que nous rendons aux clients. Pour info, il nous est arrivé de souder gratuitement le connecteur sur les H2 récalcitrantes.
Donc, les deux solutions fonctionnent, la première est beaucoup plus simple.
Re: Ajout plateau chauffant sur Zum Mega 3D (Hephestos)
Publié : mar. mai 14, 2019 9:23 pm
par Itzo
Je m’étais déjà présenté il y a pas mal de temps
Ce fut mon 2eme message...
Intéressant... très intéressant... vous livrez en Suisse ?
Re: Ajout plateau chauffant sur Zum Mega 3D (Hephestos)
Publié : mar. mai 14, 2019 10:37 pm
par Jacques
Malheureusement toute l'UE, mais pas la Suisse.
Nous avons des clients Suisse mais on livre en France au delà d'une enveloppe.
Famille, point relais et on en profite pour faire les courses de la semaine 30% moins cher qu'à Bienne
L'autre solution c'est livraison gratuite à Nods (20km) mais fin juillet ou peut-être avant mais sans garantie.
Je n'ai pas mieux à proposer

Re: Ajout plateau chauffant sur Zum Mega 3D (Hephestos)
Publié : mar. mai 14, 2019 11:20 pm
par Itzo
Je suis de l'autre côté de la montagne depuis fin mars...

De la famille à Nods ?
J'ai aussi la solution du beau-frère habitant à la frontière franco-suisse...
A voir avec mes finances (pas le cas pour le moment...)
Re: Ajout plateau chauffant sur Zum Mega 3D (Hephestos)
Publié : mer. mai 15, 2019 10:36 am
par Jacques
Ma sœur habite Nods et je vais la voire de temps autre et en juillet c'est prévu.
Maintenant la solution du beau frère est valable
Re: Ajout plateau chauffant sur Zum Mega 3D (Hephestos)
Publié : ven. mai 17, 2019 5:22 pm
par Itzo
Un collègue m'a donné gratuitement ce "charmant" plateau chauffant :
Comment la brancher les deux fils blancs sur la carte ZUM ?
Les deux autres, c'est pour l'alimentation (enfin j'imagine...)
Merci pour l'aide
Re: Ajout plateau chauffant sur Zum Mega 3D (Hephestos)
Publié : ven. mai 17, 2019 6:15 pm
par Jacques
Il faut savoir si le plateau est un 12 ou 24V pour faire l'interface puissance.
Les deux blancs sont la sonde en espérant que ce soit la même que celle que nous utilisons.
Ca peut se voir si la mesure à froid est bien de 20° ou à l'ohmmètre elle doit faire 100Kohm à 25°.
Pour la brancher il va falloir regarder les schémas de la zum

- HBP ZUM con.JPG (22.23 Kio) Consulté 38035 fois
On retrouve le +5V, le - le signal sonde (THERM2) et le signal chauffe (HBP heater)
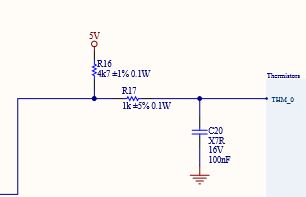
Le schéma ci-dessous est à reproduire pour brancher votre sonde

- Sonde HPB zum.JPG (12.5 Kio) Consulté 38035 fois
La sonde sera branchée entre THM0 et le moins (masse), le signal à gauche ira sur le connecteur zum therm2 et la masse sur le connecteur masse (-)
Ensuite il faudra prendre le moins et le signal HBP, passer par une carte relais et brancher votre plateau sur le relais et l'alimentation qui va bien 12 ou 24V
Nous ne vendons pas ces pièces mais ca existe tout fait sur le net
Une fois fait il faudra modifier le firmware avec le bon code (c'est tout fait chez BQ)
Ensuite on teste
Pour savoir si votre plateau est un 12V à l'ohmmètre il doit mesurer un peu moins de 1ohm en 24v il fera un peu moins de 2 ohm (attention cette mesure est un peu délicate, elle suppose que en court-circuitant les pointes de mesure, vous trouviez 0 ohm. Si ce n'est pas le cas ajoutez la mesure trouvée à votre résultat)
Re: Ajout plateau chauffant sur Zum Mega 3D (Hephestos)
Publié : ven. mai 17, 2019 7:49 pm
par Itzo
J’ai vu TH0 et TH1
C’est bien ça ?
Re: Ajout plateau chauffant sur Zum Mega 3D (Hephestos)
Publié : ven. mai 17, 2019 8:23 pm
par Jacques
Non c'est le connecteur J13, celui qui a 5 broches mâles qui dépassent de la carte et ou rien n'est branché (sur un des petits cotés de la carte à l'opposé de la prise USB)
Re: Ajout plateau chauffant sur Zum Mega 3D (Hephestos)
Publié : mer. mai 22, 2019 4:42 pm
par Itzo
Voilà c’est commandé.
J’espère que je n’ai pas besoin de modifier le firmware

Re: Ajout plateau chauffant sur Zum Mega 3D (Hephestos)
Publié : mer. mai 22, 2019 5:20 pm
par Jacques
Il faudra tout de même le mettre à jour mais il existe tout fait chez BQ
https://www.bq.com/en/support/prusa/support-sheet
Firmware 2.5.1 with heated bed
Re: Ajout plateau chauffant sur Zum Mega 3D (Hephestos)
Publié : mer. mai 22, 2019 9:52 pm
par Itzo
Est-ce qu’un personnalisé pourrait être compatible ou je suis obligé de prendre la version de BQ ?
Mon souhait est de personnaliser l’écran LCD (et en mettre un autre)
Re: Ajout plateau chauffant sur Zum Mega 3D (Hephestos)
Publié : jeu. mai 23, 2019 7:53 am
par Jacques
Vous pouvez prendre la version source BQ et ajouter votre écran.
L'inverse devrait aussi fonctionner.
Maintenant pour faire simple et pratique commencez par tester votre plateau avec le firmware BQ et ensuite envisagez les modifications.
Re: Ajout plateau chauffant sur Zum Mega 3D (Hephestos)
Publié : lun. mai 27, 2019 9:35 am
par Itzo
Colis reçu et prêt à l’emploi
Vraiment excellent... Juste dommage que le firmware n’est pas personnalisable.
L’installation est très facile
Merci Jacques